Lors de la construction de sa propre maison, ainsi que lors de l'installation d'un chauffage autonome dans un immeuble, le propriétaire doit penser à une tuyauterie de haute qualité. Cela affectera non seulement l'apparence de l'intérieur des locaux, mais également les conditions de confort en termes d'indicateurs de température à l'intérieur de chaque pièce. Les experts disent qu'ils ne sont pas très différents pour un appartement et une maison privée, mais les caractéristiques existent toujours.
Caractéristiques du choix d'un schéma
Il est préférable de choisir le câblage pendant la période des travaux préparatoires à la construction d'une maison, lors de la rédaction de la documentation du projet. Cela peut être appelé l'option la plus rentable, où chaque petite chose peut être prévue. L'activité pratique parle de la possibilité de choisir le type de câblage pour le système de chauffage et de vivre à l'intérieur. Lorsque le chauffage est sélectionné, les types de câblage dépendront entièrement de la structure et des exigences de l'entrepreneur en fin de compte.
Vous pouvez connecter le pipeline non seulement au chauffage central, mais également en aménageant votre propre mini-chaufferie. Tel système de chauffage autonome permet d'économiser sur le liquide de refroidissement et ne dépend pas de la période d'arrêt du réseau de chauffage central.
L'efficacité de tous les équipements du système de chauffage dépendra de certaines raisons, parmi lesquelles:
- Réalisation de calculs d'indicateurs techniques et économiques. Ils doivent être corrects et vous permettre de choisir un système de chauffage individuel. La quantité minimale de carburant sera consommée, ce qui conduira à son retour sur investissement rapide.
- Schéma du système de chauffage. La disposition du pipeline affectera l'uniformité du chauffage de chaque pièce et de sa partie individuelle. De plus, certaines pièces de service doivent également être chaudes, ce qui ne doit pas être oublié lors du processus d'installation. Ici, les types de tuyaux de chauffage correspondants sont également distingués.
- Qualité de montage, mettant tous les éléments en service. Si vous le démarrez contrairement à toutes les règles établies, l'équipement tombera en panne. C'est une perte de temps et d'argent. Lorsqu'il n'y a pas de confiance en soi, il est préférable de demander l'aide de spécialistes dans leur domaine.
La pratique montre que toutes les activités responsables, telles que le choix des matériaux ou les devis de conception, doivent être effectuées par des spécialistes. Ce n'est que dans ce cas que nous pouvons parler d'un résultat final positif.
Types de schémas de câblage
Au total, il existe plusieurs groupes principaux selon lesquels toutes les variantes de schémas de câblage sont divisées:
- Un et deux tuyaux.
- Cul-de-sac et avec mouvement venant en sens inverse du caloporteur.
- Positionné verticalement et horizontalement.
La version finale du câblage doit avoir une combinaison de deux des trois points que vous avez présentés. Cela suggère que si, par exemple, un schéma à un seul tuyau est sélectionné, il sera situé horizontalement et aura un mouvement sans issue du liquide de refroidissement. Son choix définitif doit intervenir dans le processus d'élaboration de la documentation du projet. Chacune de ses options sera correcte si le dessin est fait correctement et effectuer des travaux d'installation selon la technologie.
Le concepteur est principalement obsédé par le choix d'un mode de distribution de chauffage à un ou deux tubes. Cependant, chacun d'eux a ses avantages et ses inconvénients. Les principaux facteurs dans ce cas sont l'économie, la facilité d'utilisation, le niveau de confort et l'efficacité.
De plus, il existe d'autres types de distributions de chauffage, telles que:
- Selon la méthode d'écoulement de l'eau:
- Le système en général :
- Fermé. Une pression fixe est créée à l'intérieur. Le liquide utilisé n'entre pas en contact avec l'air.
- Ouvert. Vous devez contrôler indépendamment le niveau de liquide au milieu du cylindre d'expansion.
Système monotube
Avec un agencement monotube, la moitié des matériaux sont utilisés pour le travail, ce qui se traduit par des économies de coûts. Cela est particulièrement évident lors de l'achat de tuyaux en cuivre coûteux. D'ailleurs moi-même processus d'installation peut être fait par des débutants dans le secteur de la construction. Mais au final, le consommateur reçoit une répartition inégale de la chaleur dans les locaux en raison d'une diminution de la température du liquide de refroidissement lorsqu'il s'éloigne de la chaudière de chauffage. Vous devrez acheter des appareils de chauffage plus puissants et coûteux. Mais même dans ce cas, rien ne garantit que l'efficacité du chauffage de l'air dans les pièces sera atteinte.

En l'absence de by-pass, le radiateur ne peut pas être complètement éteint. Cela crée d'énormes inconvénients et difficultés lorsque des réparations sont nécessaires.
"Leningradka"
Il existe un schéma spécifique à un tuyau, appelé "Leningradka". Il montre la capacité d'être efficace dans le processus de fonctionnement. Il n'y a pas de direct raccords de radiateur. Il y a une séquence, mais les tuyaux d'alimentation et de retour sont connectés directement à la ligne de batterie.C'est la principale différence avec la performance classique.
Les avantages dépendront de la présence de vannes d'arrêt sur les radiateurs de chauffage. Il vous permet de contrôler le niveau de température pendant l'utilisation. Les vannes d'arrêt vous permettent de couper l'alimentation en eau d'un seul radiateur.
Même dans ce cas, la régulation du liquide de refroidissement ne sera pas perturbée dans tout le système. Cela vous permet d'effectuer des travaux de réparation avec l'un des appareils. Tous les autres fonctionneront normalement.
Système à deux tubes
V processus d'installation un grand nombre de tuyaux sont utilisés pour construire l'ensemble du système. Le nombre d'emplois augmente considérablement, tout comme les coûts. Mais en retour, le schéma de câblage apportera une énorme quantité de qualités positives associées à une répartition uniforme de la chaleur, crée des conditions favorables au fonctionnement de la pompe dans la chaudière de chauffage, ce qui permet l'utilisation d'équipements fabriqués à l'étranger.
Un système de chauffage à deux tuyaux présente certaines caractéristiques :
- Le chauffage du caloporteur est effectué en raison du fonctionnement de la chaudière de chauffage. Il peut y avoir un grand nombre d'options.
- La nécessité d'installer un thermocock de régulation à la sortie et à l'entrée du radiateur.
- Le robinet de vidange doit être fixé au point le plus bas de l'installation de chauffage.
- Si le schéma sélectionné est installé simultanément sur deux étages, des vannes de purge automatique doivent être utilisées. Ils sont attachés aux points les plus élevés du système.
- Radiateurs sont raccordés par le côté et, si vous le souhaitez, une alimentation en tuyauterie diagonale ou inférieure est sélectionnée.
- Lorsque des travaux sont effectués dans un bâtiment à un étage, des vannes de purge automatique sont fixées sur les dernières batteries, ainsi qu'un sèche-serviettes.
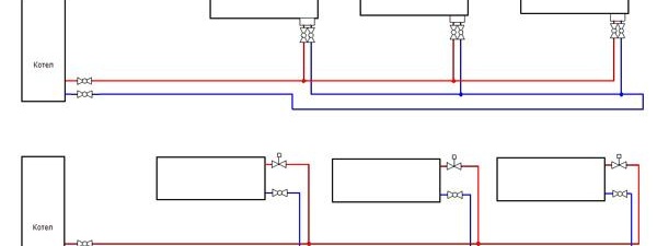
Système collecteur
L'une des sous-espèces du système à deux tuyaux est appelée câblage de collecteur. Il doit avoir un circuit séparé pour chaque appareil. Le collecteur est utilisé pour l'entrée centrale, après quoi il y a une dérivation pour le système de chauffage de chaque appartement.
Les types de câblage considérés du système de chauffage pendant le fonctionnement présentent des qualités positives et négatives, notamment:
- La température est uniformément répartie dans les pièces.
- Il est utilisé, y compris avec une grande partie de l'appartement.
- Chaque circuit peut être réglé indépendamment et séparément.
- Caché processus d'installation.
- Il n'y a pas de chute de pression dans les différentes zones.
- Un petit nombre de connexions, ce qui augmente la fiabilité du système.
- Les contours resteront inchangés même si de nouveaux nœuds sont introduits dans le système.
- Lors de l'installation, qui n'est pas toujours à la portée d'un débutant, il est nécessaire de disposer un nombre important de stroboscopes.
- L'ensemble du système entraînera des coûts importants.
- Il n'y a aucune possibilité d'aménager un écoulement naturel de l'eau.
Socle chaud
Ces types de câblage des systèmes de chauffage sont montés au-dessus du socle ou directement dans celui-ci. En même temps, ils ne sont pas visibles, car ils sont entièrement recouverts d'un panneau décoratif. Si vous rencontrez un tel système pour la première fois, peu de gens comprendront que nous parlons d'un système de chauffage.

Les principaux avantages de cette implémentation :
- Après avoir traversé toute la section pour le chauffage, le liquide de refroidissement ne perd presque pas de température.
- De petites dimensions qui ne gâchent pas l'intérieur de la pièce.
- Echauffement quasi instantané des équipements sur tout le circuit.
- Des matériaux résistants à la corrosion sont utilisés dans les travaux.
- Lumière processus d'assemblage.
- Les murs extérieurs sont entièrement chauffés.
- L'air se réchauffe uniformément dans toute la pièce.
Mais même dans ce cas, vous ne pouvez pas vous passer des inconvénients. Ainsi, la longueur totale du pipeline ne doit pas dépasser 15 mètres. Ceci est nécessaire pour améliorer l'efficacité du transfert de chaleur. Si en même temps il y a des conditions très froides du côté de la rue, une plinthe chaude ne fonctionnera pas comme chauffage principal. Un espace doit être laissé entre la plinthe et le meuble, ce qui est exigé par les fabricants. Le coût final est très élevé, malgré le grand nombre d'aspects positifs.
Cul-de-sac et câblage associé
Le câblage sans issue est caractérisé par l'entrée du liquide de refroidissement dans le réchauffeur, ainsi que par sa sortie d'un côté. C'est-à-dire que l'eau entre dans une impasse, son mouvement change et elle quitte le réchauffeur. L'option opposée dans ce cas serait un schéma de passage, selon lequel l'eau quitte déjà l'appareil par l'arrière. Son mouvement est passager, relatif à tout le reste.

C'est l'option de dépassement qui aura la meilleure efficacité. Il n'y aura pas de formation de zones de stagnation, qui sont réduites aux indicateurs minimaux, ce qui augmente le niveau de transfert de chaleur sur chaque élément du système de chauffage.
Vertical et horizontal
Une option très simple, puisqu'avec une horizontale disposition des tuyaux s'écarter de la ligne d'alimentation strictement horizontalement et verticalement - verticalement. Il n'y a pas de difficultés. Leur signification pour une maison privée sera identique. Mais c'est quelque peu différent lors de l'aménagement dans un immeuble à appartements.
Ici, l'option horizontale économisera de la chaleur et définira le niveau de température requis en répartissant tous les appareils «sur un seul tuyau». Il y a une comptabilité propre des pertes de chaleur, pour lesquelles un paiement est effectué.
Le câblage vertical des colonnes montantes de chauffage permet l'emplacement de plusieurs composants dans la maison, ce qui réduit le contrôle décrit ci-dessus à l'insignifiance.
Influence de la conception du bâtiment
Le choix du câblage du système de chauffage dépendra du bâtiment lui-même. Un bâtiment à un étage associé à un toit élevé nécessite une orientation vers la disposition verticale du pipeline et de tous les composants du système. Même le grenier recevra le statut de "chauffé" pendant le fonctionnement.
S'il y a un toit en pente et un sous-sol, un schéma horizontal est parfait, où la chaudière sera située au sous-sol.
Deux étages ou plus dans un immeuble résidentiel, quelle que soit la tuyauterie du système de chauffage, leur méthode (supérieure, inférieure), a une préférence dans une version à deux tuyaux avec colonnes montantes verticales.
En résumé, on peut dire que lorsqu'une certaine tuyauterie du système de chauffage est sélectionnée, le plan jouera un rôle décisif. C'est sur elle que tous les moments et points essentiels qui sont utilisés par la suite lors de l'installation doivent être reflétés.Cet événement est mieux confié à un spécialiste qui fera tout efficacement et à temps.













